
Generative AI has emerged as one of the most transformative technologies of our era. Its applications now stretch across customer service, software engineering, marketing, research, and creative industries. Yet despite the hype, the key question remains: how do we rigorously measure the economic value of generative AI initiatives?ย
Drawing on my professional journey at companies like Amazon and Capital One, where I worked on valuing various AI and feature initiatives, I believe the answer lies in combining econometric statistical methods with practical frameworks. The unique insights I share here focus on how organizations can move from experimentation to verifiable value creation.ย
The Urgency of Economic Valuationย
According to McKinsey, generative AI could contribute between $2.6 trillion and $4.4 trillion annually to the global economy, and up to $7.9 trillion when combined with labor productivity gains. These figures are staggering, but they mask a deeper truth: many organizations still fail to capture measurable returns. Reports from firms such as TechRadar emphasize that generative AI has moved from being a speed-enhancing tool to becoming a decision-making enabler, particularly in fields like risk management and market forecasting. At the same time, the Wall Street Journal has pointed out that consultants and enterprises often struggle to operationalize AI effectively, leaving returns unrealized. The implication is clear, scientific measurement is no longer optional but essential.ย
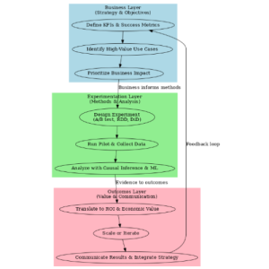
Establishing a Measurement Frameworkย
The first step is always to define the business outcomes that matter. An AI chatbot may reduce response times, but does it increase customer retention? A generative coding assistant may accelerate development, but does it translate into faster product launches and higher revenues? Unless the metrics are linked to clear key performance indicatorsโsuch as revenue uplift, cost reduction, time-to-market, or customer satisfactionโmeasurement risks becoming superficial.ย
Once the objectives are set, rigorous evaluation must follow. Randomized controlled trials, or A/B testing, remain the gold standard. By assigning the generative AI capability to a subset of users and comparing them with a control group, we can establish causal effects with high confidence. Yet controlled experiments are not always feasible. In such cases, econometric techniques come into play. Difference-in-differences methods allow us to compare performance trends across adopters and non-adopters. Propensity score matching pairs similar units, one with and one without AI exposure, to reduce bias. In more advanced applications, uplift modeling and Bayesian causal inference offer nuanced estimates of incremental value.ย
For Date-Specific AI Rollouts If your company is planning to launch an AI system on a specific date, such as a new credit scoring system or pricing algorithm, you should implement Regression Discontinuity Design (RDD). This method will help you measure the immediate impact by comparing performance metrics just before and after the implementation date.ย
If a company is implementing AI chatbots or virtual assistants in customer service, you should measure the impact using difference-in-differences analysis. Start by establishing baseline metrics like call handling times and satisfaction scores before implementation. Then compare the performance between AI-enabled and non-AI centers over time. The formula “(AI-enabled metrics – Baseline) – (Control metrics – Baseline)” will reveal the true impact of your AI implementation.ย
For Seasonal Business Operations When implementing AI in retail or operations with seasonal patterns, you should use ARIMA or SARIMA models. These time-series analysis tools will help separate genuine AI impact from seasonal fluctuations. For instance, if you’re implementing an AI inventory management system, these models will help determine whether improvements in stock accuracy are truly from AI or just regular seasonal patternsย
An area of excitement in my work is the fusion of ML models with causal inference. Counterfactual simulations, built on structural causal models, allow us to ask: what if the AI tool had never been introduced? By simulating parallel scenarios, we can compare observed outcomes against credible counterfactuals. For example, when analyzing AI-generated product descriptions, counterfactual forecasting can enable us to estimate what sales would have been without the AI-generated content. Such approaches integrate the predictive power of machine learning with the Statistical rigor of causal inference, providing decision-makers with robust estimates of true impact.ย
Where Generative AI Delivers the Most Valueย
Although generative AI is spreading across virtually every industry, some domains stand out. McKinseyโs research suggests that customer operations, marketing and sales, software engineering, and research and development together account for about three-quarters of generative AIโs potential value. These functions are ripe for automation and augmentation, as they rely heavily on data, creativity, and communication.ย
Consider financial services. Banks are deploying generative AI not only in chatbots for customer support but also in drafting reports and coding algorithmic trading models. The sector alone could capture hundreds of billions in value annually. Healthcare and life sciences represent another major frontier, with applications ranging from AI-assisted drug discovery to automated clinical documentation. Even traditional sectors like retail are realizing gains by deploying AI-driven personalized marketing campaigns and automated content generation for digital storefronts.ย
To illustrate the distribution of potential impact, the chart below summarizes estimated annual economic value across high-impact domains.ย
Estimated annual value of generative AI across major sectors (illustrative based on global analyses).ย
Communicating Results in Business Termsย
No matter how advanced the statistical models, the true test lies in communication. Executives do not respond to regression coefficients; they respond to outcomes. Thus, it is critical to translate findings into the language of dollars, percentages, and strategic impact. Instead of presenting a coefficient estimate, I frame results as: โthe generative AI tool improved conversion rates by 12%, leading to an additional $3 million in quarterly revenue.โย
Visuals play a powerful role. A chart showing uplift in outcomes between AI users and control groups can quickly convey impact. Narratives are equally important: an anecdote about a customer service representative handling twice as many inquiries with the help of AI humanizes the statistics. At the same time, acknowledging uncertainty builds trust. Providing confidence intervals or ranges, โROI between $2 million and $4 million with 95% confidenceโ, signals rigor and credibility.ย
Strategic value also deserves explicit mention. Even if short-term ROI appears modest, initiatives that improve data infrastructure, accelerate innovation cycles, or strengthen competitive positioning hold immense long-term economic weight.ย
Avoiding Pitfalls and Maximizing ROIย
Despite high expectations, not all generative AI initiatives succeed. Some falter due to poor integration with workflows, lack of user adoption, or inflated implementation costs. Gartner has cautioned that by 2025, the growth of 90% of enterprise deployments may slow because costs surpass realized value. Many organizations fall into the trap of deploying AI for its own sake rather than aligning it with a pressing business need.ย
The solution lies in starting small, focusing on measurable pilot projects, and iterating continuously. Pilots should have clearly defined metrics, rigorous measurement plans, and feedback loops. Successful pilots can then be scaled, while unsuccessful ones provide valuable lessons without large sunk costs. Importantly, AI initiatives must be accompanied by organizational readinessโtraining staff, redesigning processes, and fostering a culture of experimentation. Generative AI is not plug-and-play; it requires reimagining workflows and empowering employees to work alongside intelligent systems.ย
The Broader Economic and Labor Market Effectsย
Beyond firm-level ROI, generative AI raises profound questions for the labor market. Studies estimate that nearly 80% of U.S. workers may have at least 10% of their tasks affected by large language models, and nearly one in five workers could see more than half of their tasks impacted. Unlike previous waves of automation that focused on routine physical labor, this wave directly affects cognitive, white-collar occupations.ย
Yet history suggests that while technologies disrupt specific roles, they also create new ones. Already, we see demand for prompt engineers, AI model auditors, and data ethicists, jobs that scarcely existed a few years ago. Productivity gains from generative AI, projected to add between 0.1 and 0.6 percentage points to annual productivity growth through 2040, can fuel economic expansion and generate new employment. The challenge will be managing transitions responsibly, investing in reskilling, and ensuring inclusive participation in the benefits.ย
In my view, generative AI should be seen as an amplifier of human potential. By taking over repetitive or time-consuming tasks, it allows professionals to focus on creativity, strategy, and complex problem-solving, the very domains where human ingenuity excels.ย
A Path Forwardย
From my vantage point, organizations that succeed with generative AI will follow a clear roadmap. They will identify high leverage use cases, define success metrics upfront, implement robust evaluation frameworks, and communicate results in plain business terms. They will view AI adoption as an iterative journey rather than a one-time deployment, continuously refining models and workflows. They will invest in people as much as in technology, equipping employees to harness AI effectively. And importantly, they will embrace responsible practices that maximize economic value while minimizing unintended harms.ย
Generative AI offers trillions of dollars in potential value but unlocking that promise requires discipline and foresight. With rigorous measurement, transparent communication, and inclusive strategies, we can ensure that AI delivers real impact, not just for companies but for workers, industries, and society at large.ย





